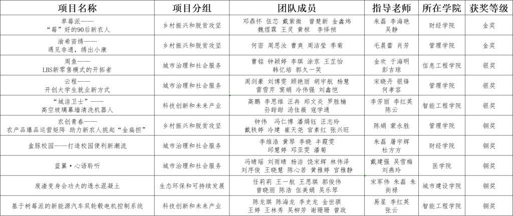
近日,第十二届“挑战杯”江西省大学生创业大赛终审决赛圆满落幕。经过激烈角逐,我校10个项目全部获奖,其中金奖2项、银奖3项、铜奖5项。邓鼎怀、伍芯、戴紫微、曾楚新、金鑫炜、魏煜霖、王灵、黄桓、李怿祯的项目《草莓派——“莓”好的90后新农人》(指导老师:朱磊、李海艳、吴静),何密、周思汝、曹爽、周洁莹、季菊的项目《渝希苗绣——遇见非遗,绣出小康》(指导老师:毛晨蕾、 肖芳)荣获金奖。学校以团体总分全省第6名的好成绩首次捧得“优胜杯”,实现该项赛事历史性突破。同时,学校荣获“优秀组织奖”,马孙亮同志荣获“先进个人”。

本届“挑战杯”江西省大学生创业大赛由团省委、省教育厅、省人力资源和社会保障厅、省科学技术协会、省学联共同主办,最终106件作品入围终审答辩,涉及科技创新和未来创业、乡村振兴和脱贫攻坚、城市治理和社会服务、生态环保和可持续发展、文化创意和区域合作5个组别。我校自去年12月份启动以来,校领导高度重视,多次召开专题布置会、推进会,深入各学院走访调研,统筹推进落实大赛各项工作;累计共有631个项目参赛,参赛学生共计2110人,占在校生比例达10%以上。

长期以来,学校高度重视大学生创新创业工作,各部门、各学院通力协作,坚持以应用型创新人才培养为根本,以“挑战杯”“互联网+”等教育部重点赛事为牵引,着力培养大学生的创新精神、创新意识和创新创业能力,夯实以政策引导、资源整合、协同育人为重点的保障体系,为打造学校创新创业新名片,建设特色鲜明、国内领先的应用型民办本科高校作出了积极贡献。