当前位置: 首页 >> 教学建设 >> 培养方案 >> 正文

关于制订2015版本科专业人才培养方案的原则意见

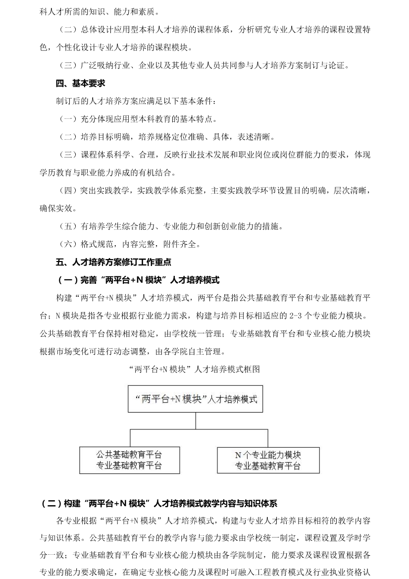
发布者: [发表时间]:2015-06-22 [来源]: [浏览次数]: